Vihangam - Earth Observation Model

Multi-resolution foundational geospatial model built for the entire Indo-Pacific region, integrating satellite imagery across resolutions

Vihangam preview

Overview

Vihangam is a foundational, multi-resolution geospatial model built from first principles designed to unify decades of optical and SAR satellite missions from 5 m to 100 m resolution into a single, adaptive, analytics-ready baseline. Covering the entire Indo-Pacific, it powers AI/ML training, monitoring systems, and large-scale operational decisions with clean, harmonized and physically consistent geospatial outputs.

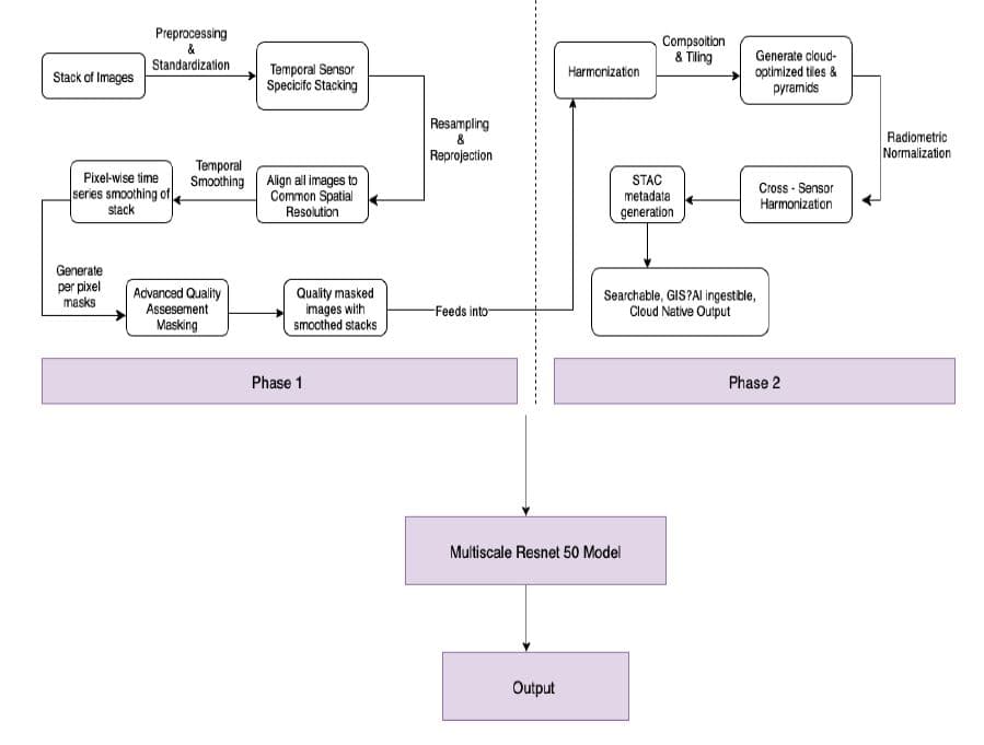
Vihangam sensor fusion flow

How Vihangam Was Built

Vihangam follows Odena’s first-principles engineering philosophy: no template architectures, no black-box assumptions. Every component from harmonization to multi-scale fusion is built around the raw physics of Earth-observation signals, resolution mismatches, seasonal drift, and cross-sensor inconsistencies. The model relies on adaptive, self-reconfiguring pipelines that reshape themselves around sensor behavior, cloud cover, temporal variation, and scene complexity.

  • Cross-sensor harmonization over AWiFS, LISS-3/4, Sentinel-2, Landsat-8, EOS-04 SAR.
  • Multi-temporal smoothing (Savitzky–Golay, Whittaker–Eilers) for stable long-range consistency.
  • PIF-based radiometric normalization and per-mission physical alignment.
  • A multi-resolution spatial pyramid (5m → 10m → 23m → 56m → 100m) encoded as STAC tiles.
  • Self-supervised learning via Multi-MAE, cross-scale ViT, and Swin-Transformer fusion.
Vihangam processing architecture

Architectural Innovations

  • Cross-Scale Attention merging high-resolution and low-resolution features in a physically meaningful way.
  • SAR-aware ingestion with speckle-adaptive fusion modules for EOS-04.
  • Multi-headed spectral pathways preserving texture-level signals and long-range topographic structure.
  • 3D reconstruction layers generating continuous terrain, semantic surfaces, and elevation-aware layers.
3D Indo-Pacific reconstruction

These components allow Vihangam to construct a unified 3D representation of the Indo-Pacific terrain, land-cover, SAR-derived structure, and elevation layers forming a seamless, zoomable view that remains stable across missions, sensors, and resolutions.

Integration with Odena

Vihangam plugs directly into Odena’s distributed compute stack. Each stage harmonization, preprocessing, inference, and 3D tile generation is deployed as a containerized micro-operator. This ensures scalability, observability, and clean boundaries between data flow and compute logic.

  • Harmonization, inference, and 3D mapping as isolated container services.
  • Versioned model registry capturing checkpoints, preprocessing logs, and lineage.
  • REST APIs for bounding-box inference, semantic outputs, and 3D mesh tile retrieval.
  • Interactive 3D Indo-Pacific viewer inside Odena for exploration and export.
  • Native support for S3, Azure Blob, GCP Storage, and private object-storage backends.

Key Technical Capabilities

  • Fusion of optical + SAR data from all major Indo-Pacific satellites.
  • Unified multi-resolution learning spanning 5 m to 100 m.
  • Radiometric and temporal harmonization with PIF/MAD pipelines.
  • STAC-compliant metadata, COG tiles, and reproducible governance.
  • Outputs: cloud-free composites, semantic maps, terrain meshes, change detection.
  • Optimized for cloud-native clusters and on-premise high-security deployments.

Impact & Applications

  • Accurate LULC mapping across mixed-resolution satellites.
  • Near real-time disaster mapping using fused optical + SAR imagery.
  • Stable geospatial baselines for training AI models without sensor drift.
  • Climate monitoring, deforestation tracking, agricultural planning.
  • High-fidelity topographic reconstruction for national and environmental planning.
  • Future-ready adaptable to new satellite missions and extraterrestrial datasets.

Why Vihangam Matters

Most geospatial pipelines break when faced with inconsistent sensors, changing resolutions, or poor radiometric alignment. Vihangam corrects these issues at the source by establishing a harmonized physical baseline and applying a cross-scale, self-supervised architecture on top of it. The result is a production-grade geospatial foundation for today's Earth-observation workloads and a future-proof layer for upcoming space missions.

Vihangam - Earth Observation Model | Odena | Odena